首页
新闻中心
luck18在线客服
新利信誉官网
新利luck全站登录
联系我们
参会报名
媒体相关
中
|
新利官网地址
新利luck18(中国)体育
首页
新利luck全站登录
luck18(中国)体育
关于大赛
大赛赛事
新利luck18(中国)体育
大赛通知
luck18(中国)体育
大赛新闻
新利luck18官网-官方网站
资料下载
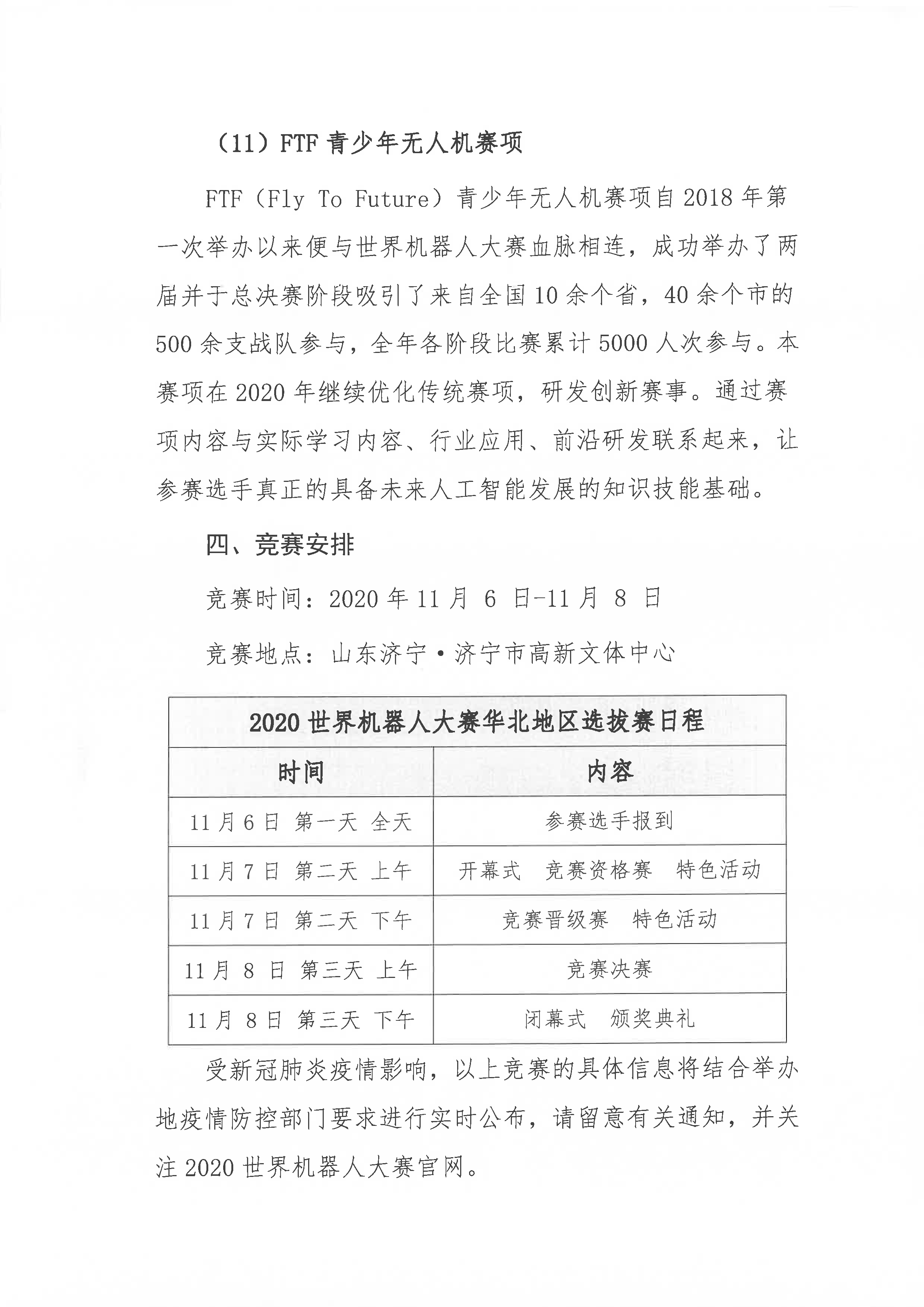
关于202018luck新利首页华北地区选拔赛竞赛规程的说明
时间:2020-09-29
18luck快乐彩
论坛开票退款说明
map